悟课网校

——你身边的专业考证培训管家
在线咨询
热点速览

热点速览

副标题

热门文章

热门文章

副标题

高水平公办院校逐步退出普通专升本招生。。。

122

图片


2022年武汉体育学院停止专升本招生,2023年武汉轻工大学、武汉纺织大学、成都理工大学停止专升本招生,前段时间西华大学、成都中医药大学也宣布“2024年计划停止专升本招生”

以上高校均为公办院校,实力强人气高,停招让不少考生遗憾不已。


广东省的华南师范大学在2019年至2021年,一共进行了3年的招生,本以为会长期下去,没想到2022年也停止了普通专升本的招生。


这是近几年全国各省专升本的停招情况,很明显,最近几年有很多公办本科都在逐步取消专升本招生。


为什么这些一表大学停招普通专升本?


1. 国家的规定。

其实早在2006年教育部、国家发改委发布《普通高等教育分学校分专业招生计划的通知》文件中,就已经明确限制了211、985院校不得招收专升本学生。前三年虽然招生人数很多,但那是疫情大背景下的扩招,现在随着疫情的结束,招生人数减少是不可避免的。

图片

图片



2. 院校发展需要。

各高校都想往更高的层次上发展,因此学校内部的招生计划和政策也会相应地进行一些调整,可能就会取消或缩减招生计划甚至会停止专升本招生,尤其是由二本线招生升到一本线招生后,甚至会直接停招。比如之前广州大学也有参与普通专升本的招生,那时候还叫专插本,但在2015年升到一本后,2017年就直接停招了。

图片


3. 教育改革。


根据“十四五”时期教育改革和发展规划,国务院新闻办公室召开新闻发布会,提出在“十四五”时期,要以高等职业教育改革为主要任务,大力培养重点领域专业人才。简言之,高等职业教育深化改革成为“十四五”时期教育发展的必由之路。


改革的重要方向,就是让更多大学生接受优质的职业教育,成为应用型技术人才,从而解决我国目前职业教育人才短缺的现状。


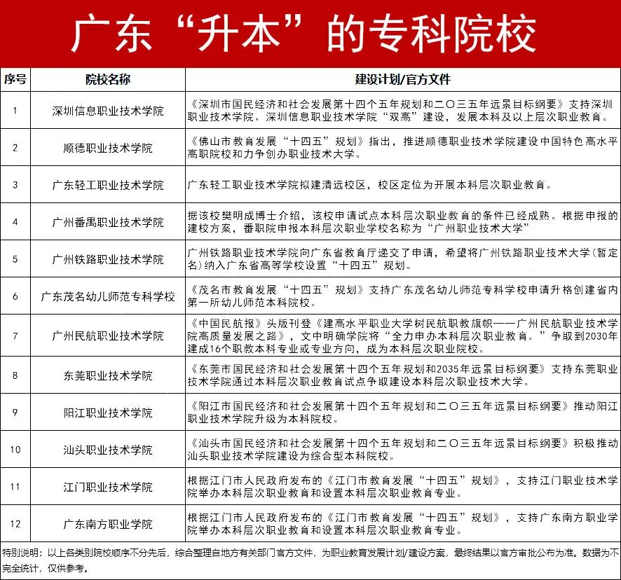
二本的学校再往一本上面爬,专科和民办本科都在抢着转型职业本科。这就是未来发展的大趋势。广东省有意向升本的公办专科学校有12所,当然这些学校最终会不会升级,什么时候确定升级,还得看上面的批复。


图片


因此,未来的普通专升本招生主要院校将会成为民办本科和职业本科。


趁着现在还有机会能考像佛山科技学院、五邑大学、广技师这种能有硕士教学点的学校还在参与普通专升本的招生,同学们就好好把握机会,全力以赴吧!



期推荐

图片
尊嘟假嘟?普通专升本毕业证将取消“专科起点”标注
已过千人!2023级普通专升本新生放弃入学!
大一就能考的三个证书,你值得拥有!
你知道吗?社会人也能考全日制大专!
非全日制专升本也能跨专业考试吗?

图片

图片

图片

图片


图片


媒体矩阵
网站地图
师资介绍
邮箱
客服微信
wukejiaoyu@126.com
悟课教育考试服务中心