悟课网校

——你身边的专业考证培训管家
在线咨询
热点速览

热点速览

副标题

热门文章

热门文章

副标题

今年物价大涨,也波及到了报考费

27

上周东莞城市学院发布了2023年普通专升本收费标准,让大家知道了,今年学费上涨的情况。紧接着各个已经公布招生计划的学校也公布了收费标准,无一例外都有所上浮。


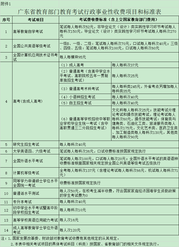
广东省发展和改革委员会也发布了《广东省财政厅关于规范全省教育部门教育考试行政事业性收费及有关问题的通知

图片
图片

其中变化较大的就是高等自学考试的收费,笔试每人每科次52元,非毕业论文(设计)类实践性学习环节考试每人每科次150元,毕业论文(设计)类实践性学习环节考试每人每科次270


自2022年下半年以来,广东省的各种考试的报考限定这是越来越严了。比如成考今年开始增加了对户籍的限制,只能报考居住地或者户籍地,外省户籍的要么提供居住证要么提供社保证明。广东专升本考试也是对户籍和非全日制大专进行了一定限制。

本以为高等自学考试会是所有考试里面最宽泛的,但各地也开始增加了征信系统,并且现在是直接把报考费涨价了。

图片

怎么办?报考费,学费都开始涨价了!

那就在涨价之前尽量多考,多拿证。毕竟花出去的钱是固定的,证书和学历是让自己增值的。

大家加油吧!

图片


媒体矩阵
网站地图
师资介绍
邮箱
客服微信
wukejiaoyu@126.com
悟课教育考试服务中心