根据教育部统一安排,2022年上半年全国中小学教师资格考试面试将于2022年5月14日-15日进行(考生较多的考区可延长考试时间)。现将广东省2022年上半年中小学教师资格考试面试有关事项公告如下:
一、面试对象
(一)广东省户籍人员;
(二)持有广东省居住证并在有效期内的外省(区、市)户籍人员;
(三)广东省内普通高等学校在读研究生、三年级及以上的本科学生、毕业学年的专科学生、幼儿师范学校毕业学年学生;
(四)持港澳台居民居住证或港澳居民来往内地通行证或五年有效期台湾居民来往大陆通行证的港澳台居民。
以上人员须已参加中小学教师资格考试笔试且各科笔试成绩合格并在有效期内,方可报名参加本次面试。
二、报名条件
(一)具有中华人民共和国国籍,身体健康。
(二)遵守宪法和法律,热爱教育事业,具有良好的思想品德。
(三)未达到国家法定退休年龄。
(四)符合《教师法》规定的学历要求:
1.报考幼儿园教师资格面试,应当具备幼儿师范学校毕业及以上学历。
2.报考小学教师资格面试,应当具备中等师范学校毕业及以上学历。
3.报考初级中学教师资格面试,应当具备高等师范专科学校或者其他大学专科毕业及以上学历。
4.报考高级中学教师资格面试和中等专业学校、技工学校、职业高级中学文化课、专业课教师资格面试,应当具备高等师范院校本科或者其他大学本科毕业及以上学历。
5.报考中等职业学校实习指导教师资格(包括中等专业学校、技工学校、职业高级中学实习指导教师资格)面试,应当具备中等职业学校毕业及以上学历。
港澳台居民参加全国中小学教师资格考试面试的报名条件,按照《教育部办公厅 中共中央台湾工作办公室秘书局 国务院港澳事务办公室秘书行政司关于港澳台居民在内地(大陆)申请中小学教师资格有关问题的通知》(教师厅〔2019〕1号)规定执行。
被撤销教师资格的,从撤销教师资格之日起,5年内不得报名参加考试;受到剥夺政治权利,或故意犯罪受到有期徒刑以上刑事处罚的,不得报名参加考试。曾参加教师资格考试有违规行为的,按照《国家教育考试违规处理办法》(教育部第33号令)的相关规定执行。
三、面试内容及科目
(一)面试内容
面试依据教育部印发的《中小学和幼儿园教师资格考试标准(试行)》和《考试大纲(试行)》(面试部分)进行,包括备课(或活动设计)、试讲(或演示)、答辩(或陈述)等环节。面试主要考核职业道德、心理素质、仪表仪态、言语表达、思维品质等教学基本素养和教学设计、教学实施、教学评价等教学基本技能。考生可登录“NTCE-中国教育考试网”(http://ntce.neea.edu.cn)查阅各科目考试大纲。
(二)面试科目
1.幼儿园教师资格面试不分科目。
2.小学教师资格面试分语文、数学、英语、社会、科学、体育、音乐、美术、心理健康教育、信息技术、小学全科、特殊教育,共12个科目。
3.初级中学教师资格面试分语文、数学、英语、思想品德、历史、地理、物理、化学、生物、音乐、体育与健康、美术、信息技术、历史与社会、科学、心理健康教育、日语、俄语、特殊教育,共19个科目。
4.高级中学教师资格面试分语文、数学、英语、思想政治、历史、地理、物理、化学、生物、音乐、体育与健康、美术、信息技术、通用技术、心理健康教育、日语、俄语、特殊教育,共18个科目。
5.中等职业学校文化课教师面试科目与高级中学教师面试科目相同。中等职业学校专业课教师和实习指导教师的教师资格面试按《广东省中等职业学校专业课教师和实习指导教师资格考试面试大纲》(粤教继函〔2016〕37号)规定进行。
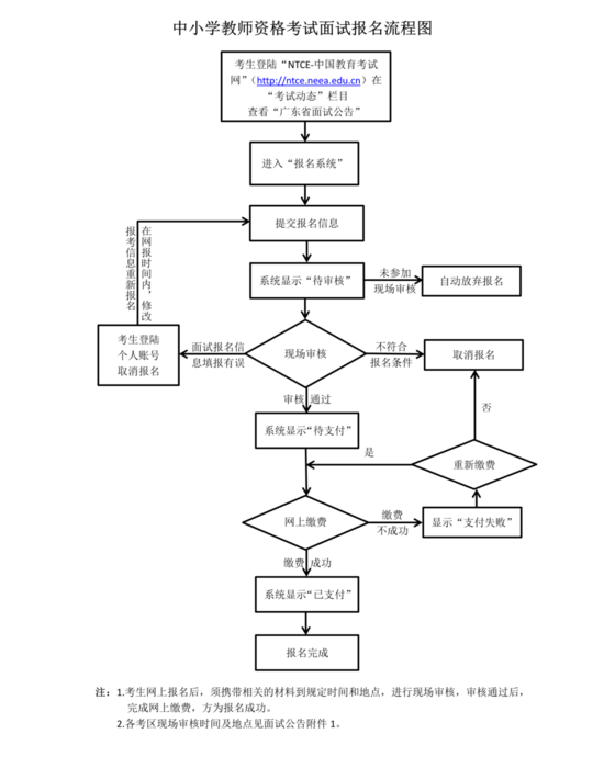
四、报考流程
(一)个人信息核对
考生登录“NTCE-中国教育考试网”(http://ntce.neea.edu.cn)核对个人信息。如个人信息发生变更,须携考生身份证、网上打印的笔试成绩列表、公安部门开具的个人信息变更证明(户口本或带有公章的其他纸质证明)、本人签名的书面变更申请(格式不限,须注明个人信息、联系方式及需要变更信息的准考证号码),提交至教师资格考试笔试报考机构。提交申请时间为2022年4月2日-8日(仅工作日受理),逾期不予受理。考生可于4月15日起自行登录“NTCE-中国教育考试网”查看变更结果,考试机构不另行通知。
(二)网上报名
网上报名时间:2022年4月15日-18日。
符合面试报考条件的考生在报名时间内,登录“NTCE-中国教育考试网”按照栏目指引进行网上报名,准确填写面试类别、面试科目和面试考区等信息。报名时间截止后,报名系统将自动关闭,不再受理考生报名。
内地考生可选择户籍所在地、居住地(须办理当地居住证且在有效期内)、就读学校所在地(仅限普通高等学校三年级及以上的全日制学生、毕业学年的全日制专科学生和全日制在读研究生,含港澳台学生)为报考考区。高校在校生可选择在户籍所在地或就读学校所在地报考。港澳台居民可选择居住地、教师资格考试笔试报考地为报考考区。
日语、俄语科目不再集中安排考试,报考以上科目的考生可选择户籍所在地、居住地和就读学校所在地为报考考区。
广州市报考中职专业课教师和中职实习指导教师的考生须选择“广州中职专业课考区”为报考考区,其他考生(含中职文化课考生)选择户籍所在地、居住地和就读学校所在地为报考考区。
面试报名流程如下:

(三)现场审核
考生网上报名完成后,应持相关证明材料在报考考区规定的时间和地点进行现场审核, 各考区的现场审核时间、地点、联系方式和受理范围见附件1。请考生及时查阅报考考区发布的考试信息。现场审核需提交以下证明材料:
1.在户籍所在地报考的考生:
(1)居民身份证(需在有效期内);
(2)本人户口本或集体户口证明;
(3)毕业证书(在校生提交学生证或在籍学习证明)。
2.在居住地报考的考生:
(1)居民身份证(需在有效期内);
(2)居住证(需在有效期内);
(3)毕业证书;
3.在就读学校所在地报考的考生:
(1)居民身份证(需在有效期内);
(2)学生证(需有有效注册信息)或学校学籍管理部门出具的在籍学习证明,具体样例见附件2;
4.港澳台地区的考生:
(1)港澳台居民居住证或港澳居民来往内地通行证或五年有效期台湾居民来往大陆通行证;
(2)学历(学位)证书。
现场审核确认后,报名信息不得更改。未经现场审核的考生,视为自动放弃本次面试报名。
特别提示:2022年上半年广州、深圳考区的中小学教师资格考试(面试)现场审核改为网上审核。广州市教师资格考试面试考生材料审核将依托广州政务“穗好办”APP为申请人提供便捷服务,采用审核材料“零现场”方式,申请人不用到现场提交材料。请申请人在中国教师资格网完成网上报后,在手机端下载并安装“穗好办”APP,手机验证登录后,点击正下方“办事”按钮,进入“劳动就业”专题,点击“教师资格面试审核”栏目,也可直接在主页面搜索“教师资格面试审核”进入。点击“开始办理”,按提示步骤完成上传材料的操作;深圳考区在“广东政务服务网深圳市教育局网上服务窗口”(http://www.gdzwfw.gov.cn/portal/branch-hall?orgCode=007542814)的“公共服务”栏目中的“中小学教师资格考试面试资格审核”栏目提交本人“面试审核材料”。具体详情请关注广州、深圳考区发布的中小学教师资格考试(面试)公告。
(四)网上缴费
网上缴费时间:2022年4月21日24:00前。
考生通过现场审核后,须于4月21日24:00前登录“NTCE-中国教育考试网”进行网上缴费,支付成功后即为报名完成。现场审核通过但未在规定时间内缴费者视为自动放弃报名,逾期不再补缴。
根据教育部考试中心《关于中小学教师资格考试考务费标准的公告》(教试中心函〔2015〕147号)和《广东省发展改革委 广东省财政厅关于改革我省职业资格考试收费标准管理方式的通知》(粤发改规〔2019〕3号)的规定,面试费按每考生280元/人·次的标准收取 。面试费一旦缴纳不予退费,请考生注意。
(五)准考证打印
准考证打印时间:完成报名的考生,从2022年5月9日起可以登录“NTCE-中国教育考试网”打印准考证。
(六)面试
面试时间:2022年5月14日-15日(考生较多的考区可延长考试时间)。
考生应按准考证上注明的时间、考点和场次参加面试,考点和场次由报名系统随机生成。
各类考生面试程序如下:
第一类:报考幼儿园教师资格,小学语文、数学、英语、社会、科学、体育、音乐、美术等科目教师资格,初级中学语文、数学、英语、思想品德、历史、地理、物理、化学、生物、音乐、体育与健康、美术、信息科技、历史与社会、科学等科目教师资格,高级中学语文、数学、英语、思想政治、历史、地理、物理、化学、生物、音乐、体育与健康、美术、信息技术、通用技术等科目教师资格:
1.抽题。考点工作人员登录面试测评系统,从题库中随机抽取试题(幼儿园类别考生从抽取的2道试题中任选1道,其余类别只抽取1道试题),考生确认后,工作人员打印试题清单。
2.备课。考生持试题清单、备课纸进入备课室,撰写教案(或活动演示方案)。准备时间20分钟。
3.回答规定问题。考生由工作人员引导进入指定面试室。考官从试题库中随机抽取2道规定问题,要求考生回答。时间5分钟左右。
4.试讲或演示。考生按准备的教案(或活动演示方案)进行试讲(或演示)。时间10分钟。
5.答辩。考官围绕考生试讲(或演示)内容进行提问,考生答辩。时间5分钟左右。
6.评分。考官依据评分标准对考生面试表现进行综合评分。
第二类:报考小学心理健康教育、信息技术、小学全科、特殊教育,初中、高中、中职文化课心理健康教育、日语、俄语、特殊教育等科目教师资格:
1.抽题。考生从报考科目的教材(考点提供)中随机抽取章节(课),作为备课和试讲内容。其中,“小学全科”先从语、数、英、音、体、美六科中随机抽取1门科目,再从该科目教材中随机抽取章节(课),作为备课和试讲内容。工作人员将考生抽取的章节(课)登记在试题卡上,考生签名确认。试题卡一式两份,考生一份,考官组一份。
2.备课。考生持试题卡、备课纸,进入备课室,撰写教案(或活动演示方案)。准备时间20分钟。
3.回答规定问题。考生由工作人员引导进入指定面试室。考官从“面试测评系统”中随机抽取2道规定问题,要求考生作答。时间5分钟左右。
4.试讲(演示)。考生按照准备的教案(或活动演示方案)进行试讲(或演示)。时间10分钟。
5.答辩。考官围绕学生试讲(或演示)内容进行提问,考生答辩。时间5分钟左右。“小学全科”考官适当提问非试讲科目的知识。
6.评分。考官依据评分标准对考生面试表现进行综合评分。
第三类:报考中等职业学校专业课教师和实习指导教师的教师资格:
1.考生自带一本正式出版的本专业中职或以上学校的专业课或实习指导教材。抽题室工作人员对考生自带教材进行审核。审核通过后,考生随机抽取章节内容作为备课和试讲内容。抽题室工作人员将考生所抽题目登记在备课纸上,一式两份,考生签名确认后,一份交由考生备课,一份由考务工作人员交给考官。
2.备课。考生根据抽取的备课内容,进行教学设计。时间20分钟。
报考专业课教师的考生应按理论课或理实一体化课的要求,进行教学设计。报考实习指导教师的考生应按实验实训课的要求,进行教学设计。
3.专业概述。考生针对拟任教专业进行专业概述。时间5分钟左右。
4.试讲(演示)。考生按照准备的教学方案进行试讲(或演示)。时间10分钟。
5.答辩。考官围绕考生试讲(或演示)内容进行提问,考生答辩。时间5分钟左右。
6.评分。考官依据评分标准对考生面试表现进行综合评分。
(七)成绩公布
面试成绩公布时间:2022年6月15日。
考生可在面试成绩公布后登录“NTCE-中国教育考试网”查询本人的面试成绩。考生如对本人成绩有异议,可在成绩公布后10个工作日内向报考考区申请成绩复核。复核内容仅限于是否漏评、漏登分,成绩统计合成是否有误,不涉及评分标准掌握宽严问题。
已通过中小学教师资格考试(笔试和面试)的考生,可自行登录“NTCE-中国教育考试网”下载、打印PDF版考试合格证明。
五、考试违规处理
中小学教师资格考试属于《中华人民共和国刑法修正案(九)》中“法律规定的国家考试”范畴,考生在考试过程中,违规作弊或提供虚假证明材料的,按照《国家教育考试违规处理办法》(教育部令第33号)和《中华人民共和国刑法修正案(九)》的规定接受有关部门的处理。
六、防疫要求
当前,我国新冠肺炎疫情防控工作已进入常态化,为保障广大考生和考试工作人员的生命安全和身体健康,考生须遵守《教育部办公厅国家卫生健康委办公厅关于印发<新冠肺炎疫情防控常态化下国家教育考试组考防疫工作指导意见>的通知》(教学厅〔2020〕8号)规定,同时密切关注并严格遵守广东省教育厅及当地教育行政部门发布的疫情防控相关规定。考生考前14天开始做好每日体温测量,填写个人健康监测表。体温测量记录以及出现身体异常情况的,要及时报告当地教育行政部门,经相关部门研判,具备条件方可参加考试。考生须预先注册“粤康码”,进入考点前须提交个人健康监测表(附件3),出示“粤康码”并进行体温检测,粤康码为绿码且体温低于37.3℃方可进入。体温高于37.3℃的考生,须经医疗专业人员研判后,再决定能否继续参加考试。因考生人数众多,请各位考生提前到达考点,以保证按时进入考场。
七、其他注意事项
(一)考生须本人进行网上报名和现场审核确认,并对所填报的报考信息和提供的现场审核材料的准确性、真实性负责。禁止学校或任何机构替代考生报名,对违反规定而影响本人面试的,责任由考生本人承担。
(二)网上报名系统有判别考生笔试成绩是否具备面试报名资格的功能,考生只有在所报面试类别和科目对应的笔试各科目成绩均合格且在有效期内,才能在“中小学教师资格考试网”上进行面试报名。
(三)考生注册报名时上传的照片应为本人近6个月内的免冠正面证件照,此照片将用于准考证和考试合格证明,请考生按规定上传照片,如因照片上传不合格而影响本人考试的,责任由考生承担。
(四)参加2022年上半年之前全国中小学教师资格考试笔试成绩合格的考生,在面试报名时需要重新进行注册和填报个人信息,重新注册操作不影响考生的面试报名资格。参加2022年上半年笔试考试的考生不用重新注册。
(五)考生忘记注册密码可通过以下三种途径重置:
1.自助重置密码
考生可通过回答注册时预设的“密码保护问题”自助重置密码。
2.短信获取密码
考生可通过报名注册时所填写的手机号码短信获取密码(注:手机短信为考生重新获取密码的重要途径,在参加中小学教师资格考试期间,请考生慎重更换手机号码)。
3.拨打教育部考试中心客服电话
考生可在工作时间内通过拨打教育部考试中心客服电话进行密码重置(客服电话010-82345677)。
(六)已取得中小学教师资格考试合格证明且在有效期内的考生,可在每年春季或秋季,向户籍所在地、居住地(须办理当地居住证且在有效期内)、就读学校所在地(仅限应届毕业生和在读研究生,含港澳台学生)教育行政部门申请认定相应的教师资格。港澳台居民向居住地、教师资格考试所在地教育行政部门申请认定相应的教师资格。教师资格认定的具体时间、流程、需提交的材料等事宜,请向拟申请认定教师资格所在地的认定机构咨询。广东省每年中小学教师资格认定信息敬请关注“中国教师资格网”(https://www.jszg.edu.cn),广东省教育厅网站(http://edu.gd.gov.cn)和广东省教育厅官方微信(广东教育)。
(七)更多全国中小教师资格考试面试相关信息,敬请关注“NTCE-中国教育考试网”,广东省教育厅网站和广东省教育厅官方微信(广东教育)。如有疑问可拨打当地面试机构咨询电话,广东省各面试机构联系方式见附件1。
附件:
1.2022年上半年中小学教师资格考试(面试)广东各考区现场审核点信息汇总表
2.学籍证明(样例)
3.个人健康监测表
广东省教育厅
2022年4月2日
附件1
广东省2022年上半年中小学教师资格考试(面试)现场审核点信息
考区代码 | 考区名称 | 审核点名称 | 审核点地址 | 审核起止时间 | 联系电话 | 网址及公众号 | 备注 |
4429 | 广州(中职专业课)考区 | 广州市教师资格认定办公室 | 通过“穗好办APP”网上审核 | 4月16日-21日上午9:00-12:00 下午14:00-17:00) | 020-83494295 | http://jyj.gz.gov.cn/yw2/xxhjsfw/zgrd/index.html或关注微信公众号“广州市教育评估中心” |
|
4439 | 广州(越秀)考区 | 越秀区教育局 | 020-87652866 020-87653030 | http://www.yuexiu.gov.cn/gzjg/qzf/qjyj/jyzl/gk/jszgrd/index.html |
|
4433 | 广州(海珠)考区 | 海珠区教育评估中心 | 020-89617235 020-89185320 | http://www.haizhu.gov.cn/gzhzjy/gkmlpt/index 或关注微信公众号“海教新声” |
|
4436 | 广州(荔湾)考区 | 荔湾区教育评估中心 | 020-81199452 | http://www.lw.gov.cn/通知公告栏目或关注微信公众号“广州荔湾教育” |
|
4438 | 广州(天河)考区 | 天河区教育系统教师服务中心 | 020-87583971 | http://www.thnet.gov.cn/gzjg/qzf/qjyj/tzgg/或关注微信公众号“天河教师服务中心” |
|
4430 | 广州(白云)考区 | 广州市白云区教师发展中心 | 020-31529665 | http://www.by.gov.cn/ywdt/tzgg/ 公众号:白云教师资格认定 |
|
4435 | 广州(黄埔)考区 | 广州市黄埔区教育评估和教师服务中心 | 020-61877385 | 广州市黄埔区人民政府官网-通知公告栏目 http://www.hp.gov.cn/xwzx/tzgg/index.html |
|
4434 | 广州(花都)考区 | 广州市花都区教师资格认定办公室 | 020-36898895 | https://www.huadu.gov.cn/gzjg/qzfgzbm/qjyj/tzgg/ 或关注微信公众号“广州花都教育” |
|
4432 | 广州(番禺)考区 | 广州市番禺区教师资格认定办公室 | 020-84641609 | 网址:http://www.panyu.gov.cn/gzpyjy/gkmlpt/index 公众号:广州番禺教育 |
|
4437 | 广州(南沙)考区 | 广州市南沙区教育局 | 020-34683336 | http://www.gzns.gov.cn/gznsjy/gkmlpt/index或关注微信公众号“南沙教育” |
|
4431 | 广州(从化)考区 | 广州市从化区教育局 | 020-37511283 | http://www.conghua.gov.cn/zwgk/gggs/ |
|
4440 | 广州(增城)考区 | 广州市增城区教师资格认定办公室 | 020-82628689 | http://www.zc.gov.cn/jg/qzfbm/qjyj/tzgg/ 公众号:增城教育http://www.zc.gov.cn/jg/qzfbm/qjyj/tzgg/ 和微信公众号“增城教育” |
|
4402 | 韶关考区 | 韶关市行政服务中心 | 韶关市武江区西联镇芙蓉园行政服务中心。(17、23、35、38路公交车在市行政服务中心站下) | 4月18日-21日 上午09:00—11:45 下午14:10—16:40 | 0751-8877822 、6919623 | http://jy.sg.gov.cn/ |
|
韶关考区 | 韶关学院 | 韶关市浈江区大学路288号西区行知楼继续教育学院办公楼332室 | 4月18日-20日上午8:30-11:40,下午14:40-17:00 | 0751-8617565 | http://jy.sg.gov.cn/ | 仅受理韶关学院考生 |
4403 | 深圳考区 | 2022年上半年中小学教师资格考试深圳考区面试审核在广东政务服务网深圳市教育局网上服务窗口(https://www.gdzwfw.gov.cn/portal/branch-hall?orgCode=007542814)的“公共服务”栏目查找“中小学教师资格考试面试资格审核”然后提交“面试审核材料”,进行网上审核。具体详情请关注深圳市教育局官网(http://szeb.sz.gov.cn/)首页信息公开/公告公示栏目4月初发布的《2022年上半年中小学教师资格考试深圳考区面试通告》 | 4月16日9:00至4月20日18:00 | 0755-83538450 0755-82724669 0755-23999704 0755-82572074 | 深圳市教育局官网网址:http://szeb.sz.gov.cn/,首页信息公开/公告公示栏/《2022年上半年中小学教师资格考试深圳考区面试通告》 微信公众号:深圳教育 | 1、首先在(http://ntce.neea.edu.cn)教育部中小学教师资格考试系统进行面试报名的时间:2022年4月15日至4月18日 2、然后进入广东政务服务网深圳市教育局网上服务窗口提交面试审核材料时间:2022年4月15日至4月19日3、中小学教师资格考试(面试)深圳考区进行面试资格审核的时间:2022年4月16日9:00至4月20日18:004、考生面试资格审核合格后缴费截止时间:2022年4月21日23:59 逾期缴费视为放弃本次面试,缴费完成才算面试报名完成 5、缴费完成的考生可于2022年5月9日起至5月15日打印准考证 |
4404 | 珠海考区 | 2022年上半年中小学教师资格考试珠海考区面试审核在珠海市教育局云平台(云考场)(https://v2-ykc-school.yunkaoai.com/user/login/ZHSJYJ)或登录云考场客户端(客户端下载网址:https://down.yunkaoai.com)提交“面试审核材料”,进行网上审核。具体详情请关注珠海市教育局官网(http://zhjy.zhuhai.gov.cn/)首页业务工作/教师队伍栏目4月初发布的《2022年上半年中小学教师资格考试珠海考区面试公告》 | 4月16日-20日 | 0756-2121943 0756-2121313 | 珠海市教育局官网(http://zhjy.zhuhai.gov.cn/)首页业务工作/教师队伍栏目4月初发布的《2022年上半年中小学教师资格考试珠海考区面试公告》 | 1、首先在(http://ntce.neea.edu.cn)教育部中小学教师资格考试系统进行面试报名的时间:2022年4月15日至4月18日 2、然后进入珠海市教育局云考场平台提交面试审核材料时间:2022年4月15日至4月18日,提交材料截止时间4月18日下午17:00 3、中小学教师资格考试(面试)珠海考区进行面试资格审核的时间:2022年4月16日9:00至4月20日18:004、考生面试资格审核合格后缴费截止时间:2022年4月21日23:59 逾期缴费视为放弃本次面试,缴费完成才算面试报名完成 5、缴费完成的考生可于2022年5月9日起至5月15日打印准考证 |
4405 | 汕头考区 | 线上审核 | 4月16日9:00 至4月20日17:00 | 0754-88860197(市招生办) | 汕头市教育局官网:https://www.shantou.gov.cn/edu/ | 1.符合汕头考区报考条件的考生,请于4月11日后登录汕头市教育局官网查看面试具体报考指引; 2.符合汕头考区报考条件的俄语科目考生,请于4月13日至14日致电我办了解有关事宜。 |
4406 | 佛山考区南海区 | 2022年上半年中小学教师资格考试佛山考区南海区面试审核在佛山市南海区教师信息平台(http://zp.nhedu.net/app/#/)提交“面试审核材料”,进行网上审核。具体详情请关注南海区教育局官网(http://www.nanhai.gov.cn/fsnhq/bmdh/zfbm/qjyj/xxgkml/tzgg/index.html) | 4月18日-20日 上午:8:30-11:30, 下午:14:30-17:30 | 0757-86335435 | http://www.nanhai.gov.cn/fsnhq/bmdh/zfbm/qjyj/xxgkml/tzgg/index.html 微信公众号:南海教育 | 1、首先在(http://ntce.neea.edu.cn)教育部中小学教师资格考试系统进行面试报名的时间:2022年4月15日至4月18日 2、然后进入佛山市南海区教师信息平台提交面试审核材料时间:2022年4月15日至4月18日,提交材料截止时间4月18日下午17:00 3、中小学教师资格考试(面试)佛山考区南海区进行面试资格审核的时间:2022年4月18日8:30至4月20日17:30 4、考生面试资格审核合格后缴费截止时间:2022年4月21日23:59 逾期缴费视为放弃本次面试,缴费完成才算面试报名完成 5、缴费完成的考生可于2022年5月9日起至5月15日打印准考证 |
佛山考区高明区 | 2022年上半年中小学教师资格考试佛山考区高明区面试审核在佛山市高明区教师信息平台(http://zp.nhedu.net/app/#/)提交“面试审核材料”,进行网上审核。具体详情请关注“高明教育”微信公众号 | 4月18日-20日 上午:8:30-11:30, 下午:14:30-17:30 | 0757-88282322 | http://www.fsgmjy.cn/ “高明教育”微信公众号 | 1、首先在(http://ntce.neea.edu.cn)教育部中小学教师资格考试系统进行面试报名的时间:2022年4月15日至4月18日 2、然后进入佛山市高明区教师信息平台提交面试审核材料时间:2022年4月15日至4月18日,提交材料截止时间4月18日下午17:00 3、中小学教师资格考试(面试)佛山考区高明区进行面试资格审核的时间:2022年4月18日8:30至4月20日17:30 4、考生面试资格审核合格后缴费截止时间:2022年4月21日23:59 逾期缴费视为放弃本次面试,缴费完成才算面试报名完成 5、缴费完成的考生可于2022年5月9日起至5月15日打印准考证 |
佛山考区三水区 | 2022年上半年中小学教师资格考试佛山考区三水区面试审核在佛山市三水区教师信息平台(http://zp.nhedu.net/app/#/)提交“面试审核材料”,进行网上审核。具体详情请关注“三水教育”微信公众号 | 4月18日-20日 上午:8:30-11:30, 下午:14:30-17:30 | 0757-87701826 | “三水教育”微信公众号 | 1、首先在(http://ntce.neea.edu.cn)教育部中小学教师资格考试系统进行面试报名的时间:2022年4月15日至4月18日 2、然后进入佛山市三水区教师信息平台提交面试审核材料时间:2022年4月15日至4月18日,提交材料截止时间4月18日下午17:00 3、中小学教师资格考试(面试)佛山考区三水区进行面试资格审核的时间:2022年4月18日8:30至4月20日17:30 4、考生面试资格审核合格后缴费截止时间:2022年4月21日23:59 逾期缴费视为放弃本次面试,缴费完成才算面试报名完成 5、缴费完成的考生可于2022年5月9日起至5月15日打印准考证 |
佛山市禅城区考区 | 2022年上半年中小学教师资格考试佛山考区禅城区面试审核在http://zp.nhedu.net/app/#/平台上提交“面试审核材料”进行网上审核。具体详情请关注禅城区教育局官网和官微 | 4月18日-20日 上午:8:30-11:30, 下午:14:30-17:30 | 82341110/82341261 | 网址:http://www.chancheng.gov.cn/ccjy;公众号:禅城教育 | 1、考生在进行网上报名前请先登录禅城区的官网和官微下载《佛山市禅城区教育局开展2022年上半年中小学教师资格考试面试审核公告》,重点查看禅城区 面试审核的对象和所需上传提交的材料要求。 2、面试网报请登录教育部中小学教师资格考试系统(http://ntce.neea.edu.cn)进行面试报名,网上报名时间:2022年4月15日--4月18日; 3、后进入网址为:http://zp.nhedu.net/app/#/上传提交面试审核材料。上传提交材料时间:2022年4月15日--4月18日,上传提交材料截止时间:4月 18日下午17:00 ; 4、中小学教师资格考试(面试)佛山考区禅城区进行网上面试资格审核的时间: 2022年4月18日8:30--4月20日17:30; 5、考生面试资格审核合格后缴费截止时间:2022年4月21日23:59 ,逾期缴费视为放弃本次面试,缴费完成才算面试报名完成 ; 6、缴费完成的考生可于2022年5月9日起至5月15日打印准考证。 |
4407 | 江门考区 | 五邑大学 | 五邑大学学生服务中心一楼教务处办事窗口(玫瑰园) | 4月18日-4月19日上午:9:00-12:00;下午:14:30-17:00 | 0750-3296621 | 江门市教育局政务网http://www.jiangmen.gov.cn/bmpd/jmsjyj/ 微信公众号:江门教育 |
|
江门考区 | 江门职业技术学院 | 江门市潮连大道6号,江门职业技术学院厚德楼一楼服务大厅6号窗口 | 4月19日-4月20日上午:9:00-11:30;下午:14:30-16:30 | 0750-3725211 |
|
江门考区 | 江门市教育局 | 江门市蓬江区建设二路127号 | 4月16日-4月19日上午:9:00-11:30;下午:14:30-17:00 | 0750-3503971 |
|
江门考区 | 1.广东江门幼儿师范高等专科学校 2.江门幼儿师范学校 | 1.广东江门幼儿师范高等专科学校综合楼220室 2.江门市外海中华大道21号,江门幼儿师范学校新教学楼三楼教务处 | 4月18日-4月19日上午:9:00-12:00;下午:14:30-17:30 | 0750-3781775 0750-3798980 |
|
4408 | 湛江考区 | 湛江市教师发展中心(湛江市霞山区民治路183号) | 线上审核 | 4月18日-4月21日上午08:30—12:00,下午14:30—18:00 | 0759-2201175 | 网址:https://www.zhanjiang.gov.cn/zhjedu/ 公众号:湛江市教育局 |
|
4409 | 茂名考区 | 茂名市教育局 | 线上审核 | 4月15日-4月21日上午09:00—12:30,下午14:30—17:30 | 0668-2278744 | 茂名教育人人通平台 网址:https://gdmm.a.101.com/ 公众号:茂名教育 |
|
4412 | 肇庆考区 | 肇庆市财经中等职业学校 | 肇庆市端州区玑东路东侧8号 | 4月18日-4月21日上午09:00—11:30,下午14:30—17:30 | 0758-6623336 | 网址:http://www.zhaoqing.gov.cn/xwzx/tzgg/index.html 公众号:肇庆教育号 |
|
4413 | 惠州考区 | 惠州市,教育局 | 惠州市市民服务中心 1 号楼市行政服务中心 地址:惠州 市惠城区三新北路 31 号 | 4月19日-21日。上午 08:40-11:50, 下午14:10-17:20 | 0752-2261269 | http://jyj.huizhou.gov.cn/ 惠州教育微信公众号;hzjygzh |
|
惠州考区 | 惠州市惠城区教育局 | 惠州市惠城区红楼路86号 惠城区教育局服务大厅 | 4月19日-21日。上午 08:40-11:50, 下午14:10-17:20 | 0752-2677403 | http://jyj.huizhou.gov.cn/ 惠州教育微信公众号;hzjygzh |
|
惠州考区 | 惠阳区教育局 | 惠阳区教育局线下服务点:惠阳区教师进修学校(惠阳区淡水街道石湖中路12号) | 4月19日-21日。上午 08:40-11:50, 下午14:10-17:20 | 0752-3826332 | http://jyj.huizhou.gov.cn/ 惠州教育微信公众号;hzjygzh |
|
惠州考区 | 博罗县教育局 | 博罗县城商业西街水西新城155号社会服务中心1号楼3楼 | 4月19日-21日。上午 08:40-11:50, 下午14:10-17:20 | 0752-6624110 | http://jyj.huizhou.gov.cn/ 惠州教育微信公众号;hzjygzh |
|
惠州考区 | 惠东县教育局 | 惠东县平山街道新平大道209号行政服务中心二楼 | 4月19日-21日。上午 08:40-11:50, 下午14:10-17:20 | 0752-8898211 0752-8810468 | http://jyj.huizhou.gov.cn/ 惠州教育微信公众号;hzjygzh |
|
惠州考区 | 龙门县教育局 | 惠州市龙门县 县城文化路9号 | 4月19日-21日。上午 08:40-11:50, 下午14:10-17:20 | 0752-7781313 | http://jyj.huizhou.gov.cn/ 惠州教育微信公众号;hzjygzh |
|
惠州考区 | 仲恺高新区行政服务中心 | 仲恺和畅五路西8号投控大厦 | 4月19日-21日。上午 08:40-11:50, 下午14:10-17:20 | 0752-3270503 | http://jyj.huizhou.gov.cn/ 惠州教育微信公众号;hzjygzh |
|
惠州考区 | 大亚湾区宣教局 | 惠州大亚湾文化体育活动助中心(大亚湾区中兴中路88号) | 4月19日-21日。上午 08:40-11:50, 下午14:10-17:20 | 0752-5562637 | http://jyj.huizhou.gov.cn/ 惠州教育微信公众号;hzjygzh |
|
4414 | 梅州考区 | 梅州市职业技术学校(仅受理社会人员考生) | 梅州市东山教育基地学子大道4号 | 4月16日-21日。上午 08:30-11:30, 下午14:30-17:30 | 0753-2292132 | http://edu.meizhou.gov.cn/ |
|
梅州考区 | 梅州师范分院(仅受理梅州师范分院在读考生) | 梅州市梅县区程江镇大新西路241号 | 4月16日-21日。上午 08:30-11:30, 下午14:30-17:30 | 0753-2523203 | http://edu.meizhou.gov.cn/ |
|
4415 | 汕尾考区 | 汕尾市教育局、汕尾职业技术学院 | 汕尾市区红海中路汕尾市教育局4楼人事科,汕尾市区文德路汕尾职业技术学院教务处 | 4月16日-21日 | 0660-3390616,0660-3386863 | 汕尾市教育局网站:http://www.shanwei.gov.cn/swjyj/,汕尾职业技术学院网站:http://www.swpt.edu.cn/html/jwc/ |
|
4416 | 河源考区 | 河源理工学校 | 广东省河源市东环路大学城,河源理工学校综合楼一楼大厅 | 4月16日-19日 上午:8:30-11:30 下午:14:30-17:30 | 0762-3692305 | 1.河源市政府网-集约部门-河源市教育局:www.heyuan.gov.cn/bmjy/hysjyj/tzgg/ 2.微信公众号:河源教育发布 |
|
4417 | 阳江考区 | 阳江市教育局 | 阳江市东风三路45号阳江市教育局一楼大厅 | 4月18日-4月20日 上午8:30—11:30, 下午14:30—17:00 | 0662-3333655 | 请登录阳江市政府网站(网址:http://www.yangjiang.gov.cn),点击“阳江市教育局”查询具体审核要求。 |
|
阳江考区 | 阳江职业技术学院教务处(本校学生审核点) | 阳江市江城区东山路213号 | 4月18日-4月20日 上午8:30— 11:30 下午14:30—17:00 | 0662-3351891 | 请登录阳江市政府网站(网址:http://www.yangjiang.gov.cn),点击“阳江市教育局”查询具体审核要求。 |
|
4418 | 清远考区 | 2022年上半年中小学教师资格考试清远考区面试审核采用网上审核方式开展。 具体详情请关注清远市教育局官网和微信公众号4月初发布的《2022年上半年中小学教师资格考试清远考区面试公告》 | 4月16日上午8:30至4月20日 下午18:00 | 0763-3930671 或 0763-3116026 | http://www.gdqy.gov.cn/channel/qysjyj/ 微信公众号:清远市教育局 | 清远市现场审核采取网上审核,具体请关注清远市教育局官方网站及微信公众号有关公告信息。 |
4419 | 东莞考区 | 东莞开放大学(原东莞市广播电视大学) | 东莞开放大学招生服务厅(东莞市运河东一路157号) | 4月16日-19日上午8:30-11:45;下午14:30-17:15(申报者务必提前预约方可到场办理,预约渠道:http://t.xcx-api.zuduijun.com/t/BbiERb) | 0769-22223001 0769-23126189 | 东莞市教育局官网:http://edu.dg.gov.cn/flfw/jsgl/ 微信公众号:东莞慧教育 | 东莞市现场审核采取预约制。请申报者报名成功后,务必登录东莞市教育局官网“分类服务—教师管理”栏目,下载东莞市教师资格面试通知,重点查看现场审核的预约要求和所需提供的材料要求。每一位报名者均需要到东莞现场进行线下审核,才能网上缴费。温馨提示:如果当前已经确认5月中旬无法到东莞参加面试的申报者,请另选面试报名地点。 |
4420 | 中山考区 | 中山职业技术学院 | 中山市博爱七路25号中山职业技术学院雅思楼Y101室;请从学校东南1门进入学校。 | 4月16日-17日 上午8:30-11:45 下午14:30-17:00 | 0760-88222059 | http://www.zsedu.net/微信公众号:中山职业技术学院招生 考试 |
|
中山考区 | 电子科技大学中山学院 | 中山市石岐学院路一号(南门)明德楼 | 4月16日-18日 上午:8:30-11;45 下午:14:30-17:00 | 0760-88329781 | http://www.zsedu.net/ 微信公众号:中山学院培训中心 |
|
4451 | 潮州考区 | 潮州市高级中学 | 潮州大道中段 | 2022年4月18至21日上午8:30至11:30,下午2:30至5:30 | 0768-2805016 | http://www.chaozhou.gov.cn/zwgk/szfgz/sjyj/index.html 微信公众号:潮州市教育 | 审核全市(包括韩山师范学院)申报高级中学、中等职业学校和中等职业学校实习指导面试资格的考生。 |
潮州考区 | 湘桥区南春中学 | 湘桥区南春路444号 | 2022年4月18至21日上午8:30至11:30,下午2:30至5:30 | 0768-2259400 | http://www.xiangqiao.gov.cn/ | 审核湘桥区辖区范围内(包括凤泉湖高新区、韩山师范学院、韩山师范学院潮师分院)申报初级中学、小学和幼儿园面试资格的考生。 |
潮州考区 | 潮安区教育局二楼 | 潮州市潮安区党政大楼西侧 | 2022年4月18至21日上午8:30至11:30,下午2:30至5:30 | 0768-5811582 | http://www.chaoan.gov.cn/ | 审核潮安区、枫溪区辖区范围内申报初级中学、小学和幼儿园面试资格的考生。 |
潮州考区 | 饶平县教育局 | 饶平县黄冈镇广场西2号 | 2022年4月18至21日上午8:30至11:30,下午2:30至5:30 | 0768-7501041 | http://www.raoping.gov.cn/zwgk/zwwgk/index.html | 审核饶平县辖区范围内申报初级中学、小学和幼儿园面试资格的考生。 |
4452 | 揭阳考区 | 2022年上半年中小学教师资格考试揭阳考区面试审核采用网上审核方式开展。 具体详情请关注揭阳市教育局官网和微信公众号4月初发布的《2022年上半年中小学教师资格考试揭阳考区面试公告》 | 4月16日上午8:30至4月20日 下午18:00 | 0663-8724407 | http://www.jieyang.gov.cn/jyj 公众号:揭阳教育 | 揭阳市现场审核采取网上审核,具体请关注揭阳市教育局官方网站及微信公众号有关公告信息。 |
4453 | 云浮考区 | 云浮市教育局 | 云浮市云城区宝马路2号教育综合楼205室 | 4月16日-21日 上午:8:30-11:30, 下午:14:30-17:00 | 0766-8835046 | 网址:http://www.yunfu.gov.cn/jyj/ 公众号:Yunfu-edu |
|
云浮考区 | 云浮开放大学 | 云浮市云城区宝马路2号教学楼一楼金融服务中心 | 4月16日-21日 上午:8:30-11:30, 下午:14:30-17:00 | 0766-8866065 | - |
|
4466 | 佛山(顺德)考区 | 佛山市顺德区教育发展中心 |
提供线上审核服务(具体方式、要求请登录顺德区教育局网站查看); 佛山市顺德区大良街道大门路1号
| 4月16日-21日 上午:8:30-11:30, 下午:14:30-17:00 | 0757-22616493 0757-22223260 |
顺德区教育局有关网址http://www.shunde.gov.cn/sdqjyj/tzgg/jszpyjszg/; 公众号:顺德教育; 顺德区中小学教师资格考试面试审核材料递交: www.sdedu.net/ckj/login_1.html |
来现场确认请登录“佛山市顺德区教育发展中心”公众号,通过“公众互动”,以“访客预约”方式进行预约日期和时间段(被访对象:教师发展研究室,罗老师;来访事由:教师资格考试现场确认),没有预约恕不接待! |
附件2 学籍证明(样板).docx
附件3 个人健康监测表.docx
